top of page

Labyrinth

CAD Design of Final Prototype

CAD Design of Final Prototype

CAD Design of Final Prototype
1/2
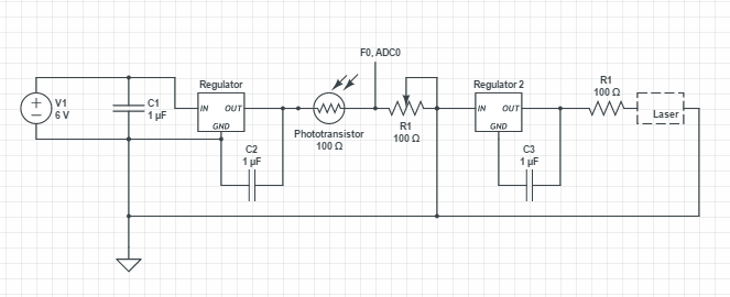
Labyrinth is an individual project of MEAM 510 Mechatronics. Preliminary design identifies the details of the labyrinth robots, explores both mechanical and electrical aspects of the tasks, and seeks to convey the intention of my design. I used two motors (Pololu 100:1 MP). Then I finished schematic and/or wiring diagram for the circuitry and completed bill of materials (BOM).
I Laser cut 1/8'' acrylic to fabricate the base of the labyrinth robot. I also glued some bands to create more frictions for the wheels. Since it is a manipulated robot, its mechanical and electrical design is pretty simple. But its big eyes look like a baby who is looking at you!
Click here to see a short video of my labyrinth robot.
Golfer



1/2
Golfer is a team project to design and build a robot autonomously boosting golfer. We used M2 Micro-controller to control charging time for boost regulators. So that booster regulator can be charged with different voltage and solenoid achieved relative boosting strength of solenoid. I cooperated with Yilin Liu and I was contributed to mechanical design, circuit design and programming.

Boosting Circuit

Booster Charging Circuit


Boosting Circuit
1/4
bottom of page